Instance Verification Kit (IVK)
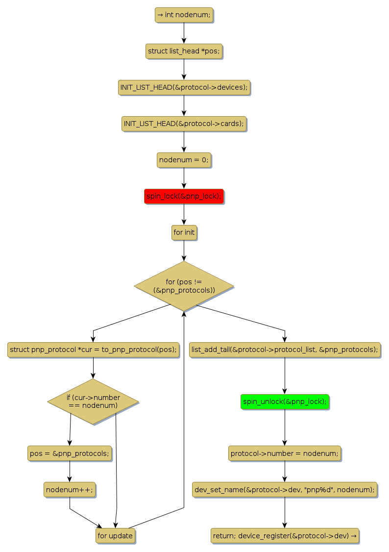
spin lock @ [1297+21+/linux-3.19-rc1/drivers/pnp/core.c]
Instance Signature: pnp_lock
|
The Matching Pair Graph:
|
|
Function Name
|
Control Flow Graph (CFG)
|
Events Flow Graph (EFG)
|
Source Correspondence
|
|
pnp_register_protocol
|
|
|
[1116+21+/linux-3.19-rc1/drivers/pnp/core.c]
|